12月16日,重庆市经信委印发《重庆市加氢站行业发展规划(2025—2035年)》的通知,其中指出:
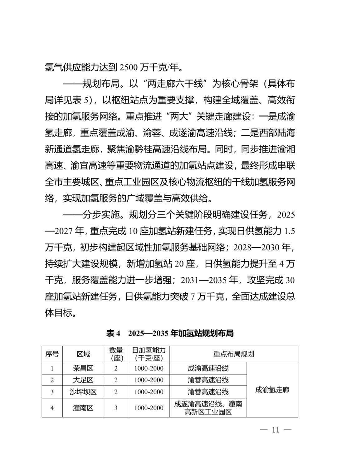
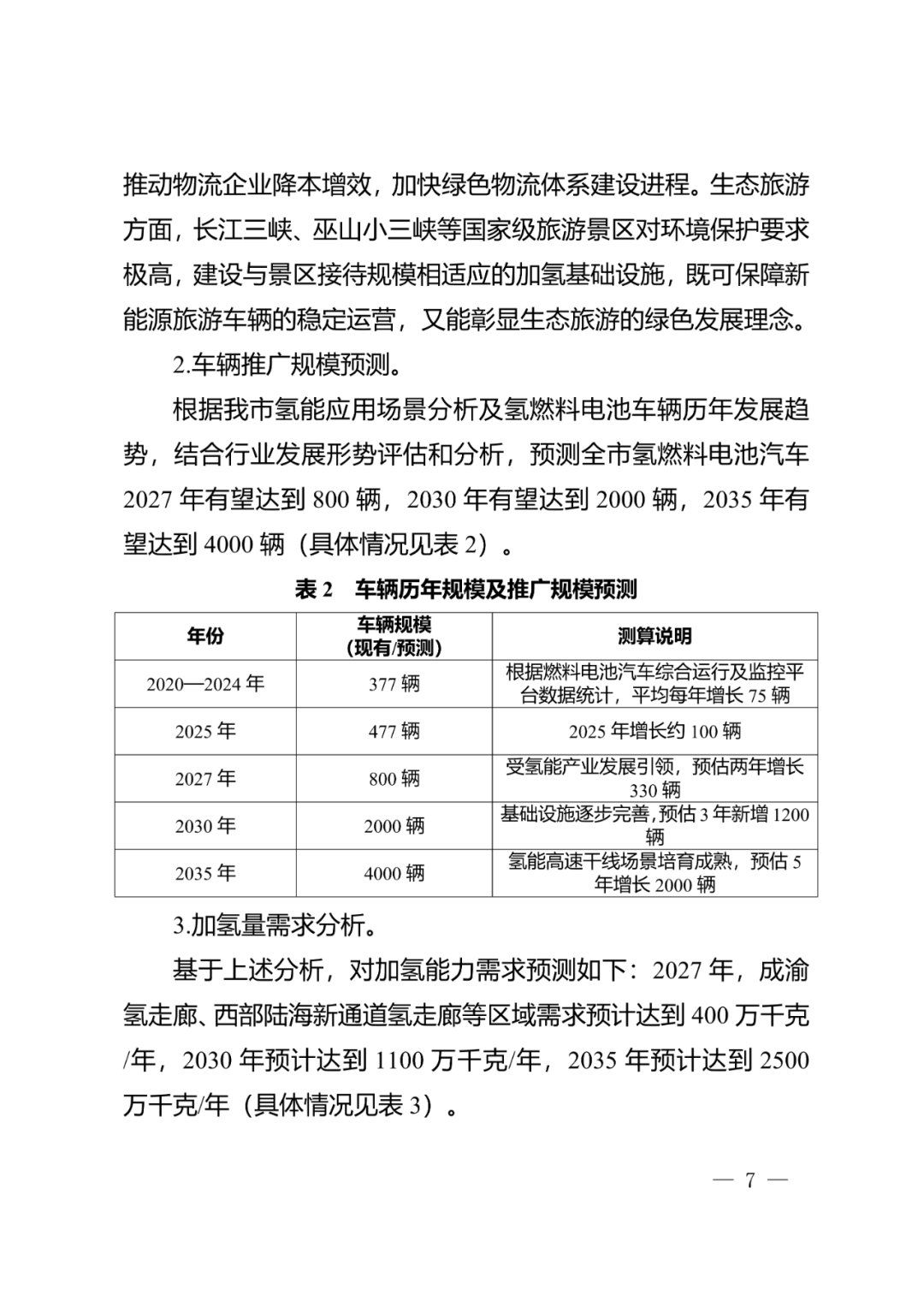
——发展规模。以构建全域加氢网络为核心,通过分步实施建站规划,打造“网络完善、供需适配、智能安全”的现代化加氢基础设施体系,为氢燃料电池汽车规模化推广应用提供坚实支撑,全面赋能氢能产业高质量发展。到2035年,全市规划新建加氢站60座(具体情况见表4),累计建成加氢站达到72座,氢气供应能力达到2500万千克/年。
——规划布局。以“两走廊六干线”为核心骨架(具体布局详见表5),以枢纽站点为重要支撑,构建全域覆盖、高效衔接的加氢服务网络。重点推进“两大”关键走廊建设:一是成渝氢走廊,重点覆盖成渝、渝蓉、成遂渝高速沿线;二是西部陆海新通道氢走廊,聚焦渝黔桂高速沿线布局。同时,同步推进渝湘高速、渝宜高速等重要物流通道的加氢站点建设,最终形成串联全市主要城区、重点工业园区及核心物流枢纽的干线加氢服务网络,实现加氢服务的广域覆盖与高效供给。
——分步实施。规划分三个关键阶段明确建设任务,2025—2027年,重点完成10座加氢站新建任务,实现日供氢能力1.5万千克,初步构建起区域性加氢服务基础网络;2028—2030年,持续扩大建设规模,新增加氢站20座,日供氢能力提升至4万千克,服务覆盖能力进一步增强;2031—2035年,攻坚完成30座加氢站新建任务,日供氢能力突破7万千克,全面达成建设总体目标。
原文如下:
来源:重庆市经信委


